电 话:0755-2654 9090
手机 :136 0262 4639
Q Q : 223889415
传 真:0755-26549292
邮 箱:szhrd@163.com
网 址:www.horad.com.cn
地 址:深圳市宝安区洋涌工业区碧桂园机器人产业园6栋201和7栋101
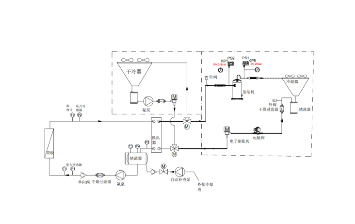
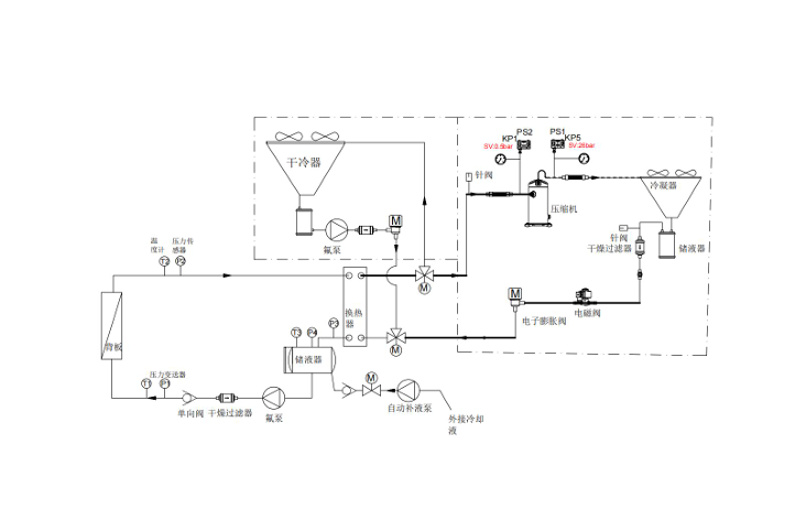
原理: 本设备采用全密闭管道式设计,载冷剂R134A在一个密闭系 统中,储存与储液罐。采用高效板式热交换器,通过与干冷 器或压缩机组换热。由气相变为液相。 通过变频循环泵+流 量调节阀控制控制泵驱压力,动态调整气液转换的沸点,准 确控制背板出口风温。 控温系统机组主要包括制干冷器、冷压缩机、冷凝器、油分 离器、中间换热器、循环泵、干燥过滤器、板换、、膨胀系 统、电气控制等。


原理: 相变过程中,潜热的吸收或释放是非常高效的,比如 在液体蒸发成气体(即沸腾)的过程中,它可以迅速吸 收大量热量,而且在这一过程中温度保持不变
泵驱两相液冷散热系统换热示意图:
