电 话:0755-2654 9090
手机 :136 0262 4639
Q Q : 223889415
传 真:0755-26549292
邮 箱:szhrd@163.com
网 址:www.horad.com.cn
地 址:深圳市宝安区洋涌工业区碧桂园机器人产业园6栋201和7栋101
功能要求: 规格:5kW、10kW、15kW、20kW、50kW、100kW、200kW或定制; 流量范围(单通道/双通道/多通道):1~30L、2~40L(风冷/水冷) 温度范围:-40℃/-20℃/0℃~150℃ 控制模式:控温度、控流量、控压力 压力范围:0~300Kpa,±3Kpa 流量精度:±0.2L 温度精度:±0.3℃ 升降温速率:3-10℃/min,可定制。

在液冷机基础上的升级版,以能量单位来控制被测动力电池 包宽广的温度环境,具体通过温差来控制功率范围。
可同时兼顾传统的液冷机的流量、温度、压力的测试范围 二、模组、电芯、动力电池包---恒功率 制冷功率输出范围≧ 10KW@(-40~25℃);≧-10KW@ (5~90℃);
带载恒定 显示精度:0.01KW 功率控制范围:-10KW~10KW@(-40~90℃); 制冷功率精度:1kW~5kW,± 200w; 5kW~10kW,± 350w;
加热功率精度:1kW~10kW,± 200w; 功率负值为制冷,功率正值为加热。制冷/加热功率与温度 范围详细对应表见如图:

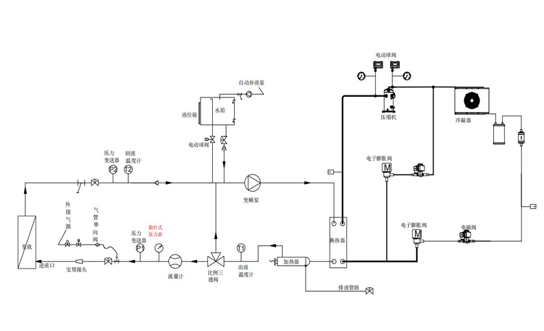
产品原理(风冷/水冷)
l工作原理:
○ 制冷加热控温系统需满足设备远程控制,控制出口 温度和出口流量,显示回口温度、出口压力、流速。
○ 采用高效板式热交换器, 降低导热液需求量的同时, 提高系统的热量利用率,达到快速升降温度。
○ 流量调节是通过循环泵与流量调节阀控制,通过流 量传感器反馈给 PLC,PID 调节流量比例调节阀调 节相关开度,控制所需要的流量。
○ 设备循环管路安装有压力传感器,通过 4~20mA 信号传给 PLC 系统,显示当前的压力。 制冷加热 控温系统机组主要包括制冷压缩机、冷凝器、油分 离器、中间换热器、循环泵、干燥过滤器、蒸发器、 节流机构、加热器、膨胀系统、循环系统、电气控 制等
